○災害復旧事業補助金交付規程
昭和29年8月13日
京都府告示第666号
農林水産業施設災害復旧事業費国庫補助の暫定措置に関する法律に基く災害復旧事業補助金交付規程を次のように定める。
災害復旧事業補助金交付規程
第1条 知事は、農林水産業施設災害復旧事業費国庫補助の暫定措置に関する法律(昭和25年法律第169号。以下「法」という。)の規定に基いて行う災害復旧事業に要する経費に対し、この規定により予算の範囲内で補助金を交付する。
第2条 前条に規定する経費は、知事が適当と認める者が行う農地、農業用施設、林業用施設、漁港施設及び共同利用施設(以下「農地等」という。)の災害復旧事業に要する経費とする。
(昭35告示191・全改)
第3条 第1条の規定による補助金の交付は、次の区分による比率によつて行う。
(1) 農地に係るもの 当該災害復旧事業の事業費の10分の5
(2) 農業用施設に係るもの 当該災害復旧事業の事業費の10分の6.5
(3) 林業用施設に係るもの
ア 林地荒廃防止施設に係るもの 当該災害復旧事業の事業費の10分の6.5
イ 林道に係るもの
(ア) 奥地幹線林道に係るもの 当該災害復旧事業の事業費の10分の6.5
(イ) その他の林道に係るもの 当該災害復旧事業の事業費の10分の5
(4) 漁港施設に係るもの 当該災害復旧事業の事業費の10分の6.5
(5) 共同利用施設に係るもの 当該災害復旧事業の事業費の10分の2
2 当該災害復旧事業の事業費のうち法第3条第3項の規定により高率補助の対象となる部分に対する補助金の交付は前項の規定にかかわらず次の区分による比率によつて行う。
(1) 農地に係るもの 当該部分の10分の8
(2) 農業用施設に係るもの 当該部分の10の9
(3) 林道に係るもの
イ 奥地幹線林道に係るもの 当該部分の10分の9
ロ その他の林道に係るもの 当該部分の10分の7.5
(4) 漁港施設に係るもの 当該部分の10分の9
(昭35告示191・一部改正)
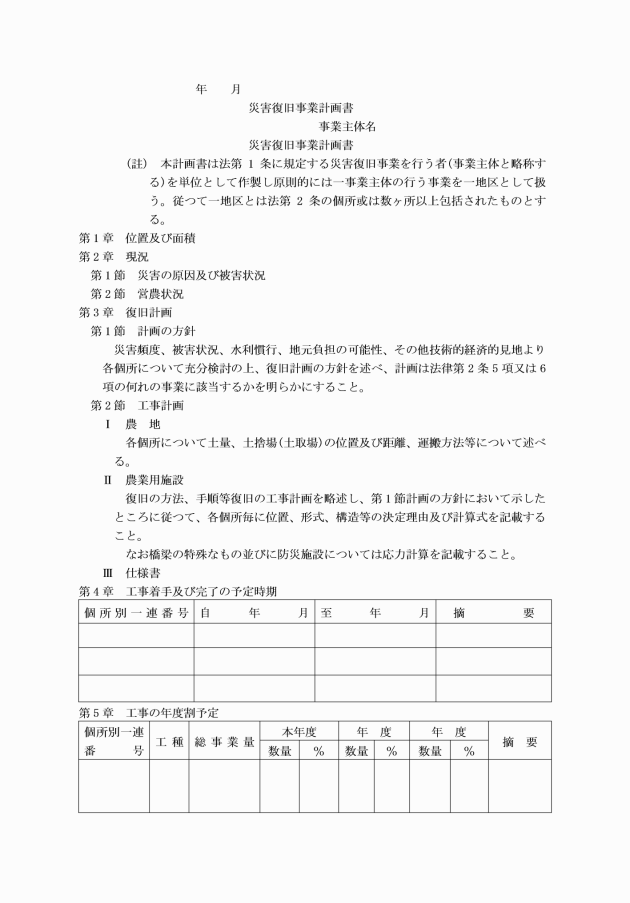
第4条 補助金を受けようとする者は災害復旧事業計画概要書を知事に提出しなければならない。
第5条 知事は前条の災害復旧事業計画概要書を受理したときは、その定める基準によつて審査を行い補助計画概要書を作成し、農林水産大臣に提出する。
(昭53告示626・一部改正)
第6条 農林水産大臣から当該災害復旧事業の事業費の決定の通知があつたときは、知事は、当該災害復旧事業を施行する者にその旨を通知する。
(昭53告示626・一部改正)
第8条 知事は、前条の報告を受けたときは調査の上、補助率増高申請書を農林水産大臣に提出する。
(昭53告示626・一部改正)
(昭53告示626・一部改正)
第9条の2 補助金の交付を受けようとする者が、前条の通知があるまでに工事に着手しようとするときは、あらかじめ、知事の承認を受けなければならない。
(昭31告示524・追加)
(昭31告示524・一部改正)
第11条 知事は前条の補助金交付申請書を受理したときは、審査の上当該申請者に対し、補助金交付の指令をする。
第12条 補助金交付の指令を受けた者が第10条にかかげる書類の記載事項に主要な変更を加えようとするときは、あらかじめ知事の承認を受けなければならない。
第14条 補助金交付の指令を受けた者が、補助金の交付を請求しようとするときは、別記様式第2号による請求書に事業成績書及び収支精算書を添えて、知事に提出しなければならない。
(1) 林業用施設を除く事業については、実地検査前に当該年度の補助金認承額以内の前金払
(2) 林業用施設については、当該年度の補助金認承額以内の工事出来高につき出来高の8割相当額以内を限度とした出来高払
(昭35告示191・昭55告示287・平16告示334・一部改正)
第16条 前条の規定により前金払の交付を受けた者は、当該補助金相当額の工事完了したときは直ちに事業成績書及び収支精算書を知事に提出しなければならない。
第17条 この規程により知事に提出する書類は、事業施行地を所管する市町村長を経由し、京都市、向日市、長岡京市及び乙訓郡大山崎町以外の区域にあつては、更に所管の京都府広域振興局の長を、京都市、向日市、長岡京市及び乙訓郡大山崎町の区域で林業用施設に係るものにあつては、更に京都府京都林務事務所長を経由しなければならない。
(昭35告示191・全改、昭55告示287・平16告示334・一部改正)
第18条 知事は、第1条の規定により補助金を受ける者、又は受けようとする者に対して、当該災害復旧事業を適正に実施させるため、必要な検査を行い報告を求め、又は事業の施行若しくは、補助の実施に関し必要指示をすることができる。
(昭31告示524・一部改正)
第19条 知事は、第1条の規定により補助金の交付を受けた者がその交付を受けた年度において当該補助の目的である災害復旧事業にその補助金を使用しないとき、当該補助の目的に反してその補助金を使用したとき又は、当該補助の目的である工事の施行が著しく不適当であるときは、その者に対し補助金の全部又は一部の返還を命ずることがある。
第20条 第1条の規定による補助金の交付を受けた者は、当該事業の施行に関する書類を整理し、且つこれを保存しなければならない。
附則
1 この規程は公布の日から施行し昭和29年度分の補助金から適用する。
3 昭和25年災害による農地用施設の災害復旧事業の事業費に対する補助の比率は第3条の規定にかかわらず10分の7とする。
4 平成16年台風第23号災害により被害を受けた共同利用施設の災害復旧事業の事業費に対する補助の比率は、第3条第1項第5号の規定にかかわらず、激甚災害に対処するための特別の財政援助等に関する法律(昭和37年法律第150号)第6条の規定による補助の比率とする。
(平17告示133・追加)
附則(昭和31年告示第524号)
この規程は公布の日から施行し、昭和31年4月1日から適用する。
附則(昭和35年告示第191号)
この告示は、公布の日から施行し、昭和34年度分の補助金から適用する。ただし、施行前に申請書の提出されたものについては、なお従前の例による。
附則(昭和53年告示第626号)
この告示は、公布の日から施行する。
附則(平成16年告示第334号)
この告示は、平成16年5月1日から施行する。
附則(平成17年告示第133号)
この告示は、平成17年3月11日から施行する。
附則(令和3年告示第181号)
1 この告示は、令和3年4月1日から施行する。
2 この告示による改正前のそれぞれの告示の規定に基づく様式による用紙は、当分の間、この告示による改正後のそれぞれの告示の規定に基づく様式による用紙とみなし、所要の調整をして使用することができる。
(昭29告示852・昭35告示191・平16告示334・令3告示181・一部改正)

(昭29告示852・昭35告示191・平16告示334・令3告示181・一部改正)

(昭29告示852・昭35告示191・平16告示334・令3告示181・一部改正)

(昭35告示191・平16告示334・令3告示181・一部改正)

(昭29告示852・昭35告示191・平16告示334・令3告示181・一部改正)











