京都ジョブパーク 総合就業支援拠点

トップページ > 産業・雇用 > 就職支援・職場環境・外国人人材 > 【募集】「就活準備フェア」出展企業募集のご案内(令和8年5月16日、6月20日開催)

更新日:2026年4月6日

ここから本文です。

【募集】「就活準備フェア」出展企業募集のご案内(令和8年5月16日、6月20日開催)

出展企業募集のご案内

出展企業募集のご案内

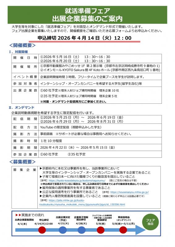
大学生等を対象にした「就活準備フェア」を対面型とオンデマンド形式で開催いたします。
フェア出展企業を募集いたしますので、開催概要をご確認いただき応募フォームよりお申込みください。

≪申込締切:2026年4月14日(火曜)正午(12時00分)≫

開催概要

(1)対面開催

開催日時 (1)2026年5月16日(土曜)13時30分~16時30分
(2)2026年6月20日(土曜)13時30分~16時30分
開催場所 (1)京都市勧業館みやこめっせ1F 第2展示場  (京都市左京区岡崎成勝寺町9番地の1)
(2)イオンモールKYOTO Sakura館4F Kotoホール (京都市南区西九条鳥居口町1番地)
イベント概要

企業説明開催時間3時間。フリータイムで企業ブースを学生が訪問します。

参加対象者 インターンシップ・オープンカンパニーを希望する大学生(留学生含む)等
出展企業数

(1) 60社予定
※理系人材ジョブ博同時開催 理系企業10社

(2) 35社予定
※理系人材ジョブ博同時開催 理系企業5社

※対面・オンデマンド配信両方にご参加ください。

 

(2)オンデマンド

企業説明動画視聴を希望する学生に限定配信を行います。

配信期間 (1)2026年5月25日(月曜)~ 2026年6月19日(金曜)
(2)2026年6月29日(月曜)~ 2026年8月31日(月曜)
配信方法 YouTubeで限定配信(視聴申込みした学生対象)
撮影方法 事前録画※サポートが必要な場合は事務局へお知らせください。
撮影時間 1社10分程度
撮影期間 2026年4月22日(水曜)~5月15日(金曜)
参加企業数 (1)60社予定
(2)35社予定

募集概要

募集企業

実施までの流れ

申込締切 4月14日(火曜)正午(12時00分)
出展企業決定(予定) 4月21日(火曜)
企業冊子情報提出締切 4月28日(火曜)
ジョブこねっと企業管理・京都で働く人の応援団
登録締切
5月8日(金曜)
事前説明会(オンデマンド) (1) 5月8日(金曜)~ 11日(月曜)
(2) 6月1日(月曜)~ 5日(金曜)
フェア当日 (1) 5月16日(土曜)
(2) 6月20日(土曜)

応募多数の場合の出展企業選定要件

インターンシップ等の受入や働きやすい職場づくりに取り組まれている企業を優先いたします。

  • 子育て環境日本一に向けた職場づくり行動宣言実践企業
  • 有給職場体験就職トライアルプログラム参加企業
  • 5日~1週間以上の中・長期のインターンシップや有給のインターンシップ実施企業
  • 京都府生涯現役クリエイティブセンターの実施するリカレント研修に受講申込をされたことがある企業
  • 「京都府の移住支援金対象事業者」など

※詳細は申込フォームに記載の「評価する取組項目」をご参照ください。

【出展確定後に実施いただくこと】

イベントの告知等に必要な資料の提出・システムの登録・入力

  • ジョブこねっとへの企業情報の登録・掲載
    ※企業と求職者のWEBマッチングサイト
    【企業掲載申込】https://webjobpark.kyoto.jp/forcompany(外部リンク)
    【インターンシップ・オープンカンパニー内容の登録】企業のマイページから登録・掲載
  • 『京都で働く人の企業応援団』の登録(既にご登録の場合は不要)

【事前説明会への参加】必須

事前説明会(オンデマンド)には、必ずご参加ください。

日時
(1) 2026年5月8日(金曜)~ 5月11日(月曜)
(2) 2026年6月1日(月曜)~ 6月5日(金曜)

内容
【1部】フェアでの魅力的な企業紹介セミナー
【2部】当日の運営説明

【開催後に実施いただくこと】

  • アンケート、本イベント後の参加実施状況等を電話・メールまたはFAXでの調査ご協力

【その他】

  • 貴社HP等への本イベント掲載など、学生向け広報にご協力ください。
<特記事項>
※関連諸法規や公序良俗に反する場合、又、運営事務局が妥当でないと判断した場合、申込をお受けできないことがございます。
※本イベント開催に係る書類のご提出・ご登録・情報入力等が期限に間に合わない場合は、ご参加いただけません。
※出展決定後の辞退はご遠慮ください。

申込方法

(申込にあたっての留意事項をご確認の上、下記URLよりお申込ください)

【参加申込フォーム】https://webjobpark.kyoto.jp/event/detail/?id=3234(外部リンク)
≪申込締切:2026年4月14日(火曜)12時00時≫

※申込書に記載いただいた情報は、本イベント運営のみに利用させていただきます。

主催・協力等

主催 京都府、京都ジョブパーク、京都府中小企業人材確保推進機構 (京都府商工会議所連合会、京都府商工会連合会、京都府中小企業団体中央会、 (一社)京都経営者協会、(一社)京都経済同友会、(公社)京都工業会、 日本労働組合総連合会京都府連合会、京都労働局、京都府、京都市、京都府市⾧会、 京都府町村会)
協力 (一社)京都中小企業家同友会

本件に関するお問い合わせ

京都ジョブパーク

京都ジョブパーク
学生就職センター・京の留学生支援センター

受付時間:9時~17時(月曜日~金曜日)

TEL:075-682-8945
Email:intern-jp@kyoto-jobpark.jp
〒601-8047 京都市南区東九条下殿田町70
京都テルサ西館3階

 

お問い合わせ

商工労働観光部雇用推進課

京都市南区東九条下殿田町70 京都テルサ 西館3階

ファックス:075-682-8924

koyosuishin@pref.kyoto.lg.jp

受付時間:月曜日~金曜日(9時~17時)